返回首页     网站地图    
通知公告
您现在的位置: 首页 > 人才培养 > 本科生教育 > 通知公告 > 正文
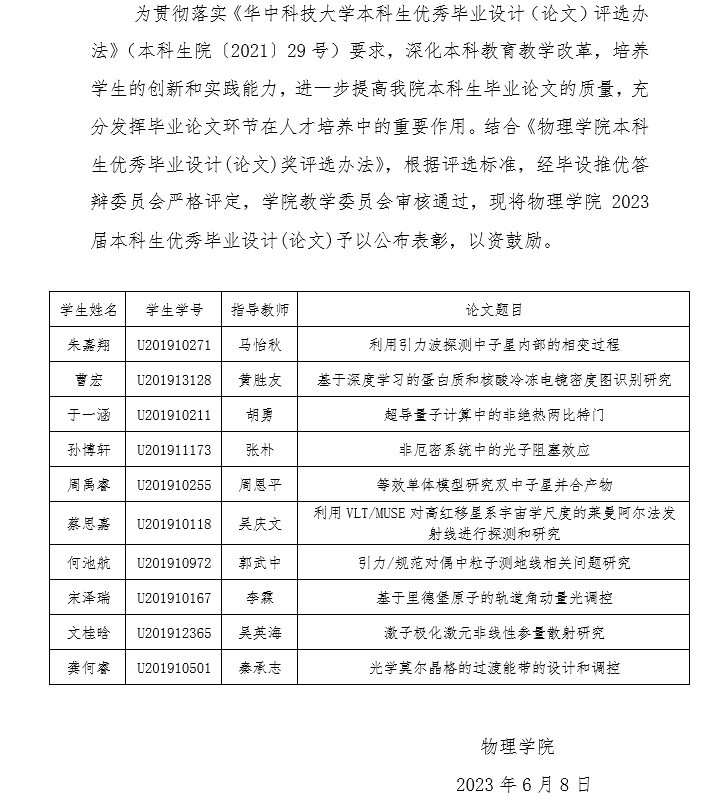
关于表彰物理学院2023届本科生优秀毕业论文的通知
发布时间:2023-06-08


 

大学物理实验预约系统 Hub系统 注册中心 公共邮箱

  • 微信二维码

地址:武汉市洪山区珞喻路1037号逸夫科技楼北400
电话:86-027-87543881
院长信箱:phyoffice@hust.edu.cn
CopyRight (C) 2010 华中科技大学物理学院